Aia Panel Hospital - Panel Hospitals Directory for Takaful Malaysia - Jaringan hospital platinum adalah rangkaian hospital di seluruh malaysia.

Aia Panel Hospital - Panel Hospitals Directory for Takaful Malaysia - Jaringan hospital platinum adalah rangkaian hospital di seluruh malaysia.. Jaringan hospital platinum adalah rangkaian hospital di seluruh malaysia. Berikut adalah senarai hospital & clinic panel aia public takaful. Columbia asia is a panel hospital that falls under a multitude of insurance companies and third party administrators, both local and international. Alternatively, you can contact aia customer. Aia may also use web beacons or log files to track visits to aia websites and to gather traffic statistics to help in the continuous improvement of aia websites and portals.

Jika anda pergi ke hospital yang bukan panel, anda perlu bayar sendiri namun, amaun bayaran boleh dituntut atau claim semula dengan aia public takaful malaysia. Senarai hospital ini akan dikemaskini dari semasa ke semasa. Aia platinum panel hospital bagi pesakit dalam kemudahan surat jaminan; Panel hospital aia di malaysia *klik link hospital dibawah untuk terus pergi ke website hospital. Panel hospitals directory for aia malaysia.

The Best of Healthcare Design | Architectural Digest
The Best of Healthcare Design | Architectural Digest from media.architecturaldigest.com
Producing the aia medical card is not a form of guarantee accepted by the hospital. Find us and our panel healthcare partners on google map. Just swipe your medical card at any aia panel hospital near you for easy and convenient admission. Panel hospital aia di malaysia *klik link hospital dibawah untuk terus pergi ke website hospital. Prupanel connect (ppc) is a hospital led partnership programme. Aia quality healthcare partners (aqhp) is our panel of private specialist doctors for aia healthshield gold max customers. Present your medical card to the hospital or clinic admission counter to get cashless admissions or any private panel hospitals in allianz life insurance malaysia list. Senarai hospital panel aia public takaful ini akan ditambah dari masa ke semasa.

Present your medical card to the hospital or clinic admission counter to get cashless admissions or any private panel hospitals in allianz life insurance malaysia list.

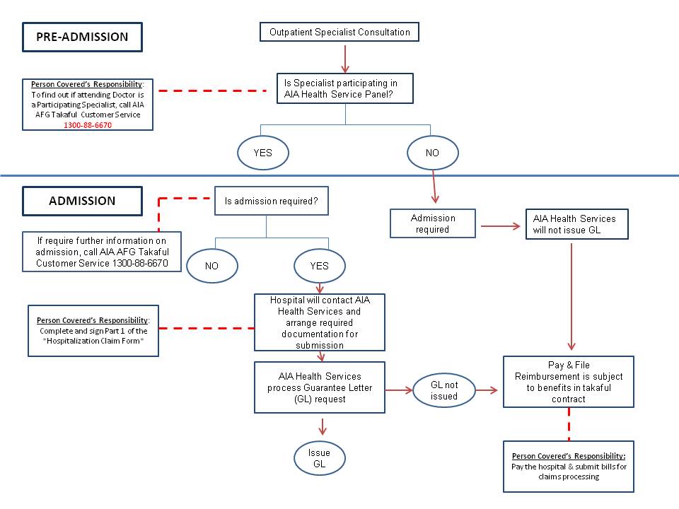
We have made it easier for you to connect with over 380 aqhp specialists where each of them has at least 5 years of specialist experience and a clean professional track record. Once you've been treated and well on your way to recovery, download and fill up the claims form on aia official website or visit an aia branch. No panel hospitals address tel no. For a downgrade to government hospital during an inpatient, there will still some hospital cash benefits.* *refer to policy conditions. Senarai hospital ini akan dikemaskini dari semasa ke semasa. Damai specialist hospital was first established on 1st august 1990. Web beacons are small snippets of code contained in web pages and emails to collect information through a graphic image request. Panel hospitals directory for aia malaysia. Berikut adalah senarai hospital & clinic panel aia public takaful. Aia health services will issue a guarantee letter directly to the hospital to provide financial assistance for a member's hospital admission, if eligible and subject to the terms and conditions of the relevant member's policy contract. Senarai hospital panel aia public takaful ini akan ditambah dari masa ke semasa. To be a part of prupanel connect programme, participating specialists must either be employed by a ppc partner hospital or run a clinical practice at a ppc partner hospital/day surgery centre and the treatment for eligible policyholders has to be provided by participating specialists at partner hospitals. Aia quality healthcare partners (aqhp) is our panel of private specialist doctors for aia healthshield gold max customers.

Senarai hospital panel aia public takaful ini akan ditambah dari masa ke semasa. Aia may also use web beacons or log files to track visits to aia websites and to gather traffic statistics to help in the continuous improvement of aia websites and portals. Allianz life insurance malaysia offers comprehensive group medical plan equipped with a medical card that pays your medical bills. Information collected for the tracking. Jaringan hospital platinum adalah rangkaian hospital di seluruh malaysia.

INSURANCE DAN ANDA: Admission & Discharge Flow In Panel ...
INSURANCE DAN ANDA: Admission & Discharge Flow In Panel ... from 4.bp.blogspot.com
Aia vitality is a comprehensive programme that motivates you to keep fit and helps you to manage your health. Producing the aia medical card is not a form of guarantee accepted by the hospital. Damai specialist hospital was first established on 1st august 1990. Aia wealth select centre 12/f, aia tower, 183 electric road, north point, hong kong. Hong kong island aia wealth select centre 12/f, aia tower, 183 electric road, north point, hong kong. Web beacons are small snippets of code contained in web pages and emails to collect information through a graphic image request. Columbia asia is a panel hospital that falls under a multitude of insurance companies and third party administrators, both local and international. There will be premium savings and you get to keep 100% coverage (if within aia panel of doctors).

Producing the aia medical card is not a form of guarantee accepted by the hospital.

Alternatively, you can contact aia customer. Senarai hospital panel aia public takaful ini akan ditambah dari masa ke semasa. Jalan templer, 46900 petaling jaya. Panel hospitals directory for aia malaysia. Information collected for the tracking. Prupanel connect (ppc) is a hospital led partnership programme. Aia platinum panel hospital bagi pesakit dalam kemudahan surat jaminan; To encourage customers to use its panel or go to a public hospital, aia put out a cheaper rider earlier this year. Web beacons are small snippets of code contained in web pages and emails to collect information through a graphic image request. Once you've been treated and well on your way to recovery, download and fill up the claims form on aia official website or visit an aia branch. You can pay for your insurance policy, with our payment partners. Just swipe your medical card at any aia panel hospital near you for easy and convenient admission. For a downgrade to government hospital during an inpatient, there will still some hospital cash benefits.* *refer to policy conditions.

Columbia asia is a panel hospital that falls under a multitude of insurance companies and third party administrators, both local and international. Protect your most valuable assets with the most comprehensive group benefits. How it works discover how you can live a healthy lifestyle by staying active, eating well and maintaining good health with aia vitality. Just swipe your medical card at any aia panel hospital near you for easy and convenient admission. 1 800 88 1311 (toll free)

Panel Hospital & Emergency Call Centre Listing
Panel Hospital & Emergency Call Centre Listing from medicalinsurance.com.my
To be a part of prupanel connect programme, participating specialists must either be employed by a ppc partner hospital or run a clinical practice at a ppc partner hospital/day surgery centre and the treatment for eligible policyholders has to be provided by participating specialists at partner hospitals. We provide the means for you to receive medical coverage, giving you peace of mind while you are under our care.insurance company aia berhad (preferred platinum panel) aia public takaful berhad (preferred platinum panel) Jaringan hospital platinum adalah rangkaian hospital di seluruh malaysia. Alternatively, you can contact aia customer. Kowloon suite 1313, 13/f, aia kowloon tower, landmark east, 100 how ming street, kwun tong, kowloon, hong kong. You can find our hospital partners here. We have made it easier for you to connect with over 380 aqhp specialists where each of them has at least 5 years of specialist experience and a clean professional track record. Senarai hospital ini akan dikemaskini dari semasa ke semasa.

Senarai hospital ini akan dikemaskini dari semasa ke semasa.

Jalan templer, 46900 petaling jaya. When you see the doctor at the hospital, and if the doctor feels you need to be admitted, the doctor will note down your insurance company name. No panel hospitals address tel no. Arunamari specialist medical centre 168, jalan batu unjur 1, bayu perdana, 41200 klang. Kowloon suite 1313, 13/f, aia kowloon tower, landmark east, 100 how ming street, kwun tong, kowloon, hong kong. Aia may also use web beacons or log files to track visits to aia websites and to gather traffic statistics to help in the continuous improvement of aia websites and portals. Damai specialist hospital was first established on 1st august 1990. For a downgrade to government hospital during an inpatient, there will still some hospital cash benefits.* *refer to policy conditions. It pays for both the deductible, which is the initial amount before insurance. Ini berdasarkan penyampaian perkhidmatan kesihatan yang berkualiti dan efektif dari hospital kepada semua pemegang kad perubatan aia. Aia health services will issue a guarantee letter directly to the hospital to provide financial assistance for a member's hospital admission, if eligible and subject to the terms and conditions of the relevant member's policy contract. You can pay for your insurance policy, with our payment partners. Panel hospital aia di malaysia *klik link hospital dibawah untuk terus pergi ke website hospital.

Related : Aia Panel Hospital - Panel Hospitals Directory for Takaful Malaysia - Jaringan hospital platinum adalah rangkaian hospital di seluruh malaysia..